🔥 PTT.BEST 批踢踢爆文 💬 八卦 Gossiping 😊 希洽 C_Chat 💰 股票 Stock 🏠 房屋 home-sale 🏀 美國職籃 NBA ⚾ 棒球 Baseball 👛 省錢 Lifeismoney 🚗 汽車 car 😡 政黑 HatePolitics 💻 電蝦 PC_Shopping 🥰 韓星 KoreaStar ✨ 英雄聯盟 LoL 🍿 電影 movie 🪖 軍事 Military 📡 通訊 MobileComm 🏀 台籃 basketballTW 🍼 寶媽 BabyMother 🇯🇵 日旅 Japan_Travel 🏭 科技 Tech_Job 👉 男女 Boy-Girl 👉 真香 CheerGirlsTW 👧 女孩 WomenTalk 👻 媽佛 marvel 💳 卡版 creditcard 👉 NS NSwitch 👉 PS5 PlayStation 👉 大氣 TY_Research 👉 婚姻 marriage 👉 台南 Tainan 👉 台中 TaichungBun 👉 Steam Steam 👉 高雄 Kaohsiung 👉 羽球 Badminton 👉 超商 CVS 👉 米哈遊 miHoYo 👉 iOS 👉 兄弟 Elephants 👉 日劇 Japandrama 👉 玄幻 CFantasy 👉 ES e-shopping 👉 WOW 👉 遊戲交易 Gamesale 👉 4X BaseballXXXX 👉 Lakers 👉 韓劇 KoreaDrama 👉 汽車買賣 CarShop 👉 機車 biker 👉 新竹 Hsinchu 👉 美保 BeautySalon 👉 串流 OTT 👉 歐美影集 EAseries 👉 手機交易 mobilesales 👉 健身 MuscleBeach 👉 MacShop 👉 Lions 👉 FGO FATE_GO 👉 中劇 China-Drama 👉 數位貨幣 DigiCurrency 👉 暗黑 DIABLO 👉 實習教師 studyteacher 👉 航空 Aviation 👉 藝文票券轉售 Drama-Ticket 👉 韓綜 KR_Entertain 👉 美妝 MakeUp 👉 速食 fastfood 👉 手錶 watch 👉 體適能 FITNESS 👉 攝影 DSLR 👉 Headphone 👉 嘻哈 Hip-Hop 👉 轉珠 PuzzleDragon 👉 美食 Food 👉 蔚藍 BlueArchive 👉 數位相機交易 DC_SALE 👉 筆電蝦 nb-shopping 👉 軟工 Soft_Job 👉 汪踢 Wanted 👉 台綜 TW_Entertain 👉 坂道閒聊 SakaTalk 👉 貓咪 cat 👉 日GO BabyProducts 👉 TypeMoon 👉 MLB 👉 職場 Salary 👉 臺劇 TaiwanDrama 👉 海賊王 ONE_PIECE 👉 PMGO PokemonGO 👉 國營 Gov_owned 👉 碧航 AzurLane 👉 家電 E-appliance 👉 布蘭德 Brand 👉 DMMG DMM_GAMES 👉 贈送 give 👉 神魔 ToS 👉 銀行服務板 Bank_Service 👉 原創 YuanChuang 👉 期權 Option 👉 重機 SuperBike
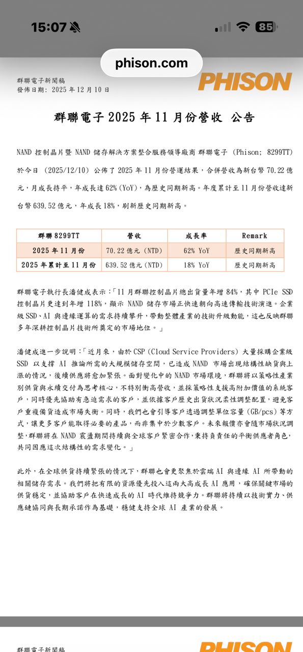
1. 標題:1014 上市投信買賣超排行 2. 來源:TWSE 3. 網址:https://www.twse.com.tw/zh/trading/foreign/twt44u.html 4. 內文: 買超排行 證券代號 證券名稱 買超張數 2408 南亞科 9,382 2344 華邦電 6,692 2883 凱基金 5,836 0056 元大高股息 5,419 2887 台新新光金 3,140 8046 南電 1,676 2890 永豐金 1,546 1504 東元 1,278 0050 元大台灣50 1,185 8112 至上 1,121 3189 景碩 1,096 2885 元大金 910 2481 強茂 847 3017 奇鋐 633 1216 統一 458 6805 富世達 414 4904 遠傳 348 2059 川湖 262 2880 華南金 252 2412 中華電 252 3036 文曄 247 6449 鈺邦 227 2330 台積電 204 1303 南亞 201 2360 致茂 193 6139 亞翔 190 2105 正新 87 1409 新纖 80 9938 百和 80 3481 群創 75 1434 福懋 74 2820 華票 69 2886 兆豐金 50 2903 遠百 50 9941 裕融 49 2501 國建 48 2855 統一證 48 8996 高力 48 2327 國巨* 45 2633 台灣高鐵 44 8028 昇陽半導體 43 6271 同欣電 39 3443 創意 38 1104 環泥 36 2208 台船 35 6592 和潤企業 33 6770 力積電 30 6515 穎崴 27 2597 潤弘 26 6669 緯穎 25 賣超排行 證券代號 證券名稱 賣超張數 2303 聯電 -3,633 2002 中鋼 -2,959 2891 中信金 -2,470 2317 鴻海 -2,368 2615 萬海 -2,017 4958 臻鼎-KY -1,994 2606 裕民 -1,929 3702 大聯大 -1,834 1101 台泥 -1,718 3450 聯鈞 -1,600 2356 英業達 -1,545 2882 國泰金 -1,526 2313 華通 -1,518 2618 長榮航 -1,320 5876 上海商銀 -1,245 2637 慧洋-KY -1,126 2520 冠德 -1,090 2324 仁寶 -1,033 2881 富邦金 -991 2027 大成鋼 -922 6239 力成 -878 3711 日月光投控 -794 6177 達麗 -760 2603 長榮 -698 2353 宏碁 -682 2889 國票金 -653 4938 和碩 -644 2368 金像電 -639 2454 聯發科 -544 2347 聯強 -519 3376 新日興 -519 1102 亞泥 -502 2301 光寶科 -392 6257 矽格 -366 3044 健鼎 -337 3661 世芯-KY -329 2897 王道銀行 -307 2474 可成 -295 2308 台達電 -294 1802 台玻 -283 9910 豐泰 -278 6781 AES-KY -275 1210 大成 -230 1717 長興 -227 6285 啟碁 -220 2449 京元電子 -218 2915 潤泰全 -207 2610 華航 -205 2377 微星 -204 3037 欣興 -203 記憶體大接盤??? 現在還來的及嗎 -- ※ 發信站: 批踢踢實業坊(ptt.cc), 來自: 114.136.237.201 (臺灣) ※ 文章網址: https://www.ptt.cc/bbs/Stock/M.1760424687.A.AF4.html
GingFreecss : 87 在亂丟2408啊 10/14 14:51
yellone741 : 投信真的韭菜還在買南亞科跟華邦電 10/14 14:52
GingFreecss : 記憶體就是有買盤 免驚 10/14 14:52
czg : 主動式ETF去買記憶體的嗎 10/14 14:52
s910612 : 投信這幾個月到底在幹嘛== 10/14 14:52
NTUST : 記憶體敢放的話,現在進應該還是會賺 10/14 14:53
autherlike : 高力48張是掛漲停買喔 10/14 14:53
ntuegg : 投信十月還沒賣過華邦電 10/14 14:53
ntuegg : 賣超 10/14 14:53
snoopyboy123: 投信真的大型韭菜專門追高殺低... 10/14 14:54
tmdl : 99公公 算了 廢物9P9 10/14 14:55
CAFEHu : 航運仔:那個公公就是遜啦 10/14 14:56
GingFreecss : 用90算投信買了8億多南亞科 10/14 14:56
wujiarong : 投信在浪費etf股東的錢錢~ 10/14 14:56
CAFEHu : 趨勢仔:航運啟航,公公蛋雕 10/14 14:56
ak007 : 投信拿散戶錢在做自己和外資績效啊 垃圾 10/14 14:57
aheartcool : 持股要有耐心 10/14 14:58
jht : 抄底dram? 10/14 14:58
InTheLAR : 沃草 外資再買航運 10/14 15:00
tomdavis : 投信2萬7附近大多是減碼XD 10/14 15:00
Leo4891 : 投信慘套山頂? 10/14 15:00
first841126 : 到底是投信韭菜 還是外資韭菜 10/14 15:01
CloudyWing : 散裝只賣裕民? 10/14 15:02
CloudyWing : 看錯,原來還有慧洋 10/14 15:02
merom : 記憶體酸:韭菜投信 10/14 15:05
TaLeiBan5566: 誰在賣? 10/14 15:05
how30013 : 99公公…… 10/14 15:06
r825324 : 高力能不能過500 我好想看到啊 10/14 15:06
misthide : 投信買記憶體是在自救嗎? 10/14 15:07
wald5566 : 哪來的etf 會選到記憶體? 10/14 15:07
ntr203 : 大哥還在買記憶體 山頂洗碗 10/14 15:09
goldmouse : 大哥99記憶體QQ 10/14 15:09
sky823 : 山頂上… 10/14 15:12
Jimmynick : 誰在賣 10/14 15:12
c800 : 科技etf會選的 10/14 15:13
littleshan30: 居然有人期待大哥救記憶體 10/14 15:16
KEDEN : 結果今天漲跌跟大哥完全無關 慘套 10/14 15:17
pilimew : 匆匆忙忙 連滾帶爬 10/14 15:24
Aerogel : 搞不好是國安在搞事,先賣退場 10/14 15:26
jrwind : 99公公 10/14 15:43
bradpete : 倒垃圾 倒垃圾 通通倒進垃圾堆 10/14 15:51
cjo76223 : 投信比散戶還會虧錢 沒什麼參考價值 10/14 15:53
second155T : 賠錢散戶們自己無能賺記憶體這波,就算賺錢的投信 10/14 15:59
second155T : 韭菜 10/14 15:59
ChrisAnn : 投信算是有錢大媽 10/14 16:05
j32072 : 投信陪記憶蛙套在山頂 外資台塑高歌離席 10/14 16:09
wjesse1991 : 記憶體穩了,清掉一堆散戶韭菜 10/14 16:50

💰 股票 Stock 版:熱門文章

💰 股票 Stock 版:更多文章