














噓 gcobc12632: 你這圖還不如別貼==01/26 17:23
推 NoLimination: 移除省10p沒了01/26 17:24
→ NoLimination: 你這圖好糊誒01/26 17:24
換了一下,抱歉(汗
※ 編輯: skyworld (27.240.240.161 臺灣), 01/26/2026 17:28:42
→ max83111: 中立普閃不佔容量 怪物卡容量大幅下降 其他上修東西太 01/26 17:30
→ max83111: 多了 等實際上線再看吧.... 01/26 17:30
推 peterboon: 我比較不爽砍虛空跟集結== 01/26 17:33
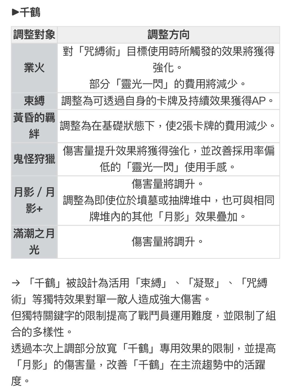
推 tim111444: 簡單看了一下重置的兩隻 應該是徹底死透了 01/26 17:33
→ tim111444: 但是千鶴的改法看起來是有改在痛點上 01/26 17:33
推 aa851202: 奶刀已死,有事燒紙 01/26 17:35
→ tim111444: 飛刀妹提高直傷收益 然後直接把痛苦設上限 那請問我要 01/26 17:36
→ tim111444: 堆持續傷害還是雙爆== 01/26 17:36
→ tim111444: 更不用說奶刀玩法直接拔掉 神人改動 01/26 17:37
推 GTOyoko5566: 油雞剛出時就該加數值了現在才改幹 01/26 17:40
推 FwFate: 飛刀妹變成說妳疊雙爆或持傷都沒有辦法最大效益化,加上持 01/26 17:44
→ FwFate: 傷被砍成這樣,疊DOT的意義就不大了。 01/26 17:44
→ FwFate: 痛苦最多疊20層,然後每回合幫你減少一半疊層。 01/26 17:45
推 NoLimination: 也看不出有什麼辦法每回合疊10個痛苦 飛刀來源太少 01/26 17:47
→ NoLimination: 而且痛苦合併 不同角色打的痛苦怎麼算傷害 01/26 17:48
推 starsheep013: 痛苦直接被砍爛耶 01/26 17:50
→ NoLimination: 喔看起來不同角色是分開 01/26 17:50
推 FwFate: 至少強化資源有退,再來能退個強化裝備的資源就好了 01/26 17:52
→ a43164910: 喔 痛苦 01/26 17:52
→ a43164910: 我裝備刷了幾十套 他怎麼不順便退給我 我就問還有誰要 01/26 17:53
→ FwFate: 然後強的中立卡牌,虛空跟集結都給了消滅屬性來NERF。 01/26 17:53
→ a43164910: 用痛苦增傷== 01/26 17:53
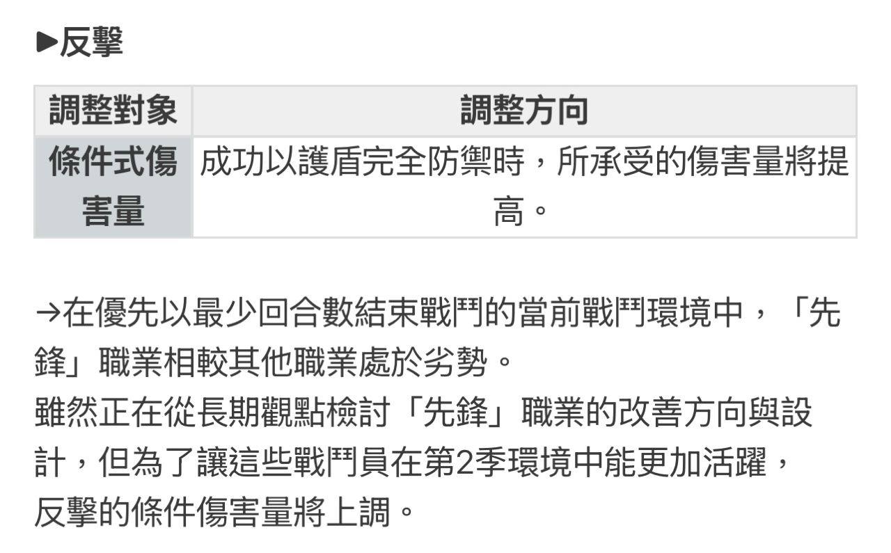
→ a43164910: 以最少回合數結束戰鬥的當前戰鬥環境中,「先鋒」職業 01/26 17:55
→ a43164910: 相較其他職業處於劣勢。 挖操勒營運一百天你們終於發現 01/26 17:55
→ FwFate: 飛刀妹改這樣我是看不出有什麼出場空間了 01/26 17:55
推 loverxa: 而且痛苦一砍 連狼哥裝備也要換 麻煩== 以後跟2命路哥混 01/26 17:56
→ loverxa: 了 01/26 17:56
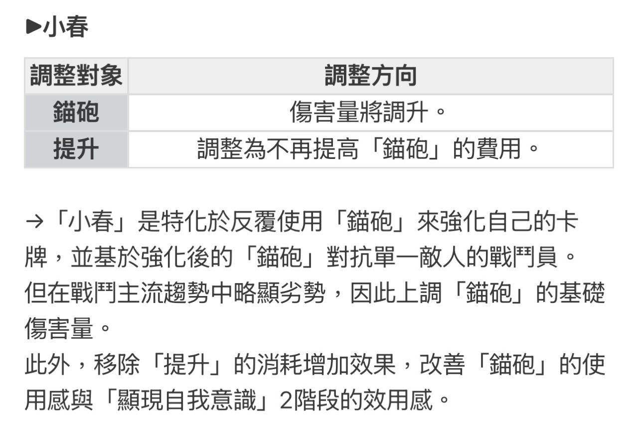
推 a43164910: 欸 小春終於能玩了 01/26 17:57
→ tim111444: 小春可以複製速升走一個宇宙大錨砲了 01/26 17:59
推 webermist: 幫刀妹上香\|/ 01/26 18:03
推 tinghsi: 只想玩琳的我可以回鍋了嗎 01/26 18:03
推 ominous0602: 奶刀已經不能叫奶刀了 01/26 18:04
→ ominous0602: 治癒生匕首直接拔掉耶... 01/26 18:04
→ ominous0602: 我的狼少一位大將了 01/26 18:04
推 a43164910: 琳也能玩了 01/26 18:05
→ FwFate: 強化的部份大多強化五星,四星那兩個強化完全無感。 01/26 18:05
→ FwFate: 妮雅跟蕾伊的重點不是治癒量,是濾牌跟強化啊冏 01/26 18:05
→ a43164910: 結果初期三限我覺得最強的千鶴加強最多 黑人問號 01/26 18:05
→ a43164910: 修女目前看起來還是一樣爛 看她那個召喚物數值改得怎樣 01/26 18:06
推 doomhammer: 蛤!?刀妹被砍爛哦 01/26 18:07
推 archerhole: 直接砍死欸 傻眼 01/26 18:08
→ henry1234562: 小春可以複製速昇然後敲死人 01/26 18:08
推 Lesterz: 記憶碎片有沒有退,改這樣誰還玩痛苦 01/26 18:09
→ ominous0602: 當初為了滿命奶刀下池的人 01/26 18:09
→ ominous0602: 笑門要不要解釋一下怎麼補償 01/26 18:09
→ FwFate: 大概就四星太強有可能被砍死,五星太弱不用擔心,會加強 01/26 18:09
→ FwFate: 這遊戲以後方向感覺就是這樣了 01/26 18:10
推 ren740719: 雖然大家都知道重新設計玩法=弱化,但一刀砍死倒是沒 01/26 18:10
推 SaikiKusuo: 主要是小刀沒有看起來很重置而是單純砍掉原本強勢的點 01/26 18:10
→ ren740719: 想過 01/26 18:10
→ FwFate: 如果保留砲太強下一個大概就是保留砲了冏 01/26 18:10
推 archerhole: 我就是那個為了奶刀下池的87 還好只課過一張通行證 01/26 18:11
推 kiter1210: 4星那兩隻的強化主要是下卡厄思的體驗 01/26 18:14
→ kiter1210: 不是局外強度 局外已經夠強了 01/26 18:14
→ kiter1210: 蕾伊那樣改完 對2命的需求會降低很多 01/26 18:15
→ kiter1210: 妮雅確實局內的奶量很可憐 根本撐不起隊伍的生存 01/26 18:15
推 FwFate: 自從有了天使大人(二命)之後,好久沒帶奶下副本了 01/26 18:16
→ FwFate: 都忘記局內需要治癒的事情冏 01/26 18:16
推 xyxhy: 奶刀已死,有事燒紙,還好我退了 01/26 18:18
→ yuusan: 我覺得 打等高的法典 天使沒有德蕾莎強耶 01/26 18:19
推 kiter1210: 反正太弱就會在buff了 等改版完試試才知道 01/26 18:20
推 SaikiKusuo: 等等 束縛套 2hit以上卡牌傷害量+30% 太爽了吧 01/26 18:28
→ AbukumaKai: 小丑是1T任務只能做3次 還是只有治癒是3次 01/26 18:33
推 NoLimination: 5星人人有強化計劃 女主沒有 原來女主本來夠強嗎? 01/26 18:37
→ henrypu6: 女主冷門到官方都忘記她了 01/26 18:44
推 yomo2: 我能玩的角色多不少了 之前一堆倉管 01/26 18:46
推 ominous0602: 刀妹跟小丑資源退一退好了 01/26 18:59
→ ominous0602: 拿去練個五星盾角玩玩 01/26 18:59
→ ominous0602: 看起來目前營運只會針對四星改弱 01/26 18:59
→ ominous0602: 以前說的刀丑佛心淡然無存 01/26 18:59
推 sd2567: 直接砍成垃圾 01/26 19:06
→ sd2567: 笑死還說體感會弱而已 笑死 01/26 19:06
推 sd2567: 這東西根本沒多新玩法 是直接廢掉角色 01/26 19:11
推 abyss5566: 奶刀玩法死去 官方根本不用花時間改其他牌 反正沒人用 01/26 19:17
推 a43164910: 最慘的是這遊戲現在的流量想燒也燒不起來了 就這樣吧 01/26 19:47