噓 tearness: 民進党養了一堆女拳同性戀118.169.94.135 01/09 10:32
推 AustinRivers: 綠色執政27.247.2.70 01/09 10:33
推 ANTHEIA: 薪水低、房價高114.45.7.187 01/09 10:33
推 fp737: 懂就懂 別說36.235.64.173 01/09 10:33
推 j29871049: 養不起自己還養小孩 要變89嗎211.72.5.154 01/09 10:33
推 thegreatlcx: 民進黨執政101.12.206.102 01/09 10:33
推 zombieguy: 綠色執政106.64.152.87 01/09 10:33
推 neilisme: 民進黨執政61.216.64.210 01/09 10:33
推 flowerabby01: 政府做了多少事了,你們還在怪政府211.36.152.137 01/09 10:33
→ flowerabby01: ? 211.36.152.137 01/09 10:34
推 Belanice: 党執政42.79.101.4 01/09 10:34
※ 編輯: nicolaschen2 (141.135.117.190 比利時), 01/09/2026 10:35:37
推 flybow: 你生活過得好嗎 認同不需要道歉 哈哈哈哈 42.72.73.14 01/09 10:35
→ flybow: 全都狗屁幹話 42.72.73.14 01/09 10:35
→ q34355997: 菜英文上台帶頭不生 118.232.105.32 01/09 10:35
→ snow3804: 還好少子化辦公室沒成立 111.71.212.15 01/09 10:35
推 gk1329: 黨章 27.242.135.124 01/09 10:35
→ snow3804: 成立了還得了 111.71.212.15 01/09 10:35
→ abcde79961a: 經濟最好你敢嘴? 49.216.18.102 01/09 10:35
→ ArSaBuLu: 塑化劑害的 台灣男生雞雞全壞掉了 49.216.253.39 01/09 10:36
推 coffee112: 就很玄 不知道為啥只有馬囧那時提昇過 118.171.83.166 01/09 10:36
→ killme323: 民進黨做到了維持黨綱 125.227.40.229 01/09 10:36
→ dick929: 女人不給內射啊 101.12.151.13 01/09 10:36
→ luna2000sea: 經濟太好 所以不想生阿 223.141.236.19 01/09 10:36
推 caity: 看誰執政誰負責,不然怪阿共好了,百試百 42.77.114.140 01/09 10:36
噓 IamCyuan: 綠色執政品質保證 110.28.106.40 01/09 10:36
→ caity: 靈 42.77.114.140 01/09 10:36
→ moccabranco: 看誰執政久囉 114.40.197.201 01/09 10:36
→ DPP48: 支持2028大小姐再次出來選 101.8.250.105 01/09 10:36
→ lastphil: 黨炒房通膨到百姓難活阿 1.161.164.51 01/09 10:37
→ vowpool: 你知道單身也能當總統嗎? 最好的榜樣 125.227.40.62 01/09 10:37
推 coffee112: 越來越多人單身 然後就更不可能生了 QQ 118.171.83.166 01/09 10:37
→ haniah: 我黨少子化辦公室的努力 27.240.177.67 01/09 10:37
推 albertfeng: 大小姐選上子宮通膨 42.79.206.221 01/09 10:37
→ vowpool: 就在那邊了 誰不會學習 125.227.40.62 01/09 10:38
推 WWIII: 黨比核彈頭還可怕 36.230.59.158 01/09 10:38
→ dslite: 女生子宮自主權 203.69.37.251 01/09 10:38
→ coffee112: 很多長輩都聊過自己的子女 都沒想結婚 118.171.83.166 01/09 10:38
推 qweertyui891: 民進黨執政 111.243.166.85 01/09 10:38
推 ambitious: 牢柯扮假老二223.137.188.100 01/09 10:38
→ coffee112: 不管男的女的都有 結婚也不一定會更好 118.171.83.166 01/09 10:38
推 qb110425: 反正掏空台灣一樣有人會支持民進黨 61.223.4.129 01/09 10:38
推 aeug2005: 低薪高物價 114.33.9.141 01/09 10:39
推 Townshend: 因為有偉大的民退党 39.14.1.39 01/09 10:39
→ preisner: DPP執政啊 60.248.161.28 01/09 10:39
→ F91: 你先想想養得起嗎 27.247.194.154 01/09 10:39
→ justice2008: DPP執政很棒啊 至少沒有亡國 114.32.14.43 01/09 10:40
推 popcorns: 便當從60變120啊,房價更不用說 42.77.217.125 01/09 10:40
→ justice2008: 不然你要投KMT??? 114.32.14.43 01/09 10:40
推 giggleboy: 留島不留人 你以為只是嘴炮喔? 101.9.101.162 01/09 10:40
→ popcorns: 連屏東鄉下都要破千萬笑死 42.77.217.125 01/09 10:40
推 qoo4628802: 誰執政不是很明顯嗎ㄏ 61.230.200.65 01/09 10:41
推 p1227426: 蔡英文 賴皮 執政223.139.108.255 01/09 10:41
推 DPP48: 屏東鄉下,大樓都快要破千,透天那是早就 101.8.250.105 01/09 10:42
→ DPP48: 破千了,都外地人來買的 101.8.250.105 01/09 10:42
推 kimura0701: 股市三萬點 59.126.16.134 01/09 10:42
→ dean1990: 民進黨執政 111.71.220.0 01/09 10:43
→ kilm665: 問35~40 這裡一定有斷層 49.217.58.113 01/09 10:43
推 SRNOB: 蔡英文滅絕台灣人 114.47.8.125 01/09 10:43
→ suckKobe: 其實就是環境有感變爛啊 只是現在會有 223.138.200.72 01/09 10:43
→ suckKobe: 一堆自己不婚不生買不起房的青鳥嗆你在 223.138.200.72 01/09 10:43
→ archon: 先進國家都是這樣,民智已開 125.227.30.252 01/09 10:43
→ suckKobe: 唱衰台灣 223.138.200.72 01/09 10:43
推 h034826567: 房價跟出生成反比不要不信 111.82.108.11 01/09 10:43
推 jagger: 問就是藍白砍預算 党不會有錯 101.8.48.197 01/09 10:44
噓 blockyang: 沒得鬥開始鬥出生人數囉 36.228.131.127 01/09 10:44
→ nicolaschen2: 綠共做得那麼爛,怎麼可能沒東西鬥141.135.117.190 01/09 10:45
→ nicolaschen2: ?141.135.117.190 01/09 10:45
推 e1472584: 我不敢說 210.242.86.68 01/09 10:45
推 ohlong: 笑死 they don’t car 撈完出國逍遙去 111.71.212.84 01/09 10:45
→ toshiba5566: 民進黨台灣價值 49.216.189.220 01/09 10:45
噓 EEzionT: 房價翻倍 早餐從50變90 薪水沒變 61.220.197.175 01/09 10:46
→ spring53287: 看誰執政阿 223.136.196.84 01/09 10:46
→ ohlong: 小韭菜割不到就開始割老韭菜94惹 111.71.212.84 01/09 10:46
→ EEzionT: 便當80變130 61.220.197.175 01/09 10:46
→ nicolaschen2: 鬥一整年都鬥不完勒!能做得那麼廢141.135.117.190 01/09 10:46
→ nicolaschen2: 的,也只能是綠共141.135.117.190 01/09 10:46
推 geige: 房子從百萬變成千萬,薪水卻只有22K變成30K 27.51.66.11 01/09 10:46
推 nothing188: 綠色執政,房價保證,交通重症,少子 42.70.250.105 01/09 10:47
→ EEzionT: 到處都詐騙 89越來越大聲 61.220.197.175 01/09 10:47
→ nothing188: 絕症 42.70.250.105 01/09 10:47
→ checcc: 家大業大能生的都移民 60.248.140.207 01/09 10:47

推 andy279279: 党很餓,殺雞取卵掏空財政223.139.105.157 01/09 10:48
推 coffee112: 認識人的外國同事表示台灣房價真的很高 118.171.83.166 01/09 10:48
→ wolve: 女博士搞的啊 根本來亂的 49.216.222.174 01/09 10:48
推 ibetitisnot: 民進黨執政阿 少子化保證 114.44.233.50 01/09 10:48
推 answermangtr: 韭菜都被傷到根長不出來了啊 101.12.103.192 01/09 10:48
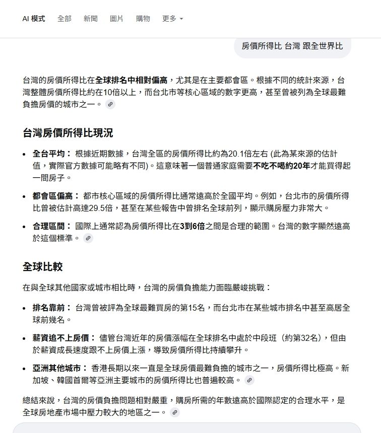
→ coffee112: 房價所得比 說他們國家也沒那麼扯... 118.171.83.166 01/09 10:49
→ ibetitisnot: 不然你要投國民黨??? 114.44.233.50 01/09 10:49
→ neoa01: 民進黨10年滅台啊 114.136.143.96 01/09 10:49
→ coffee112: 還記得前幾年跟那位認識的聊的時候... 118.171.83.166 01/09 10:49
→ coffee112: 跟她說台灣房價高還不信 直到她外國... 118.171.83.166 01/09 10:49
推 ChungLi5566: 房子就榨乾所有積蓄了誰還敢生 111.71.86.136 01/09 10:50
→ gopath: 生活環境差,物價房價高 111.82.181.146 01/09 10:50
推 ptrpoint: 投資股票比投資孩子更有性價比 49.218.242.9 01/09 10:50
→ gopath: 住台灣是不得已,生小孩是造孽 111.82.181.146 01/09 10:50
→ luna2000sea: 邁向5W點 台灣人就不生 223.141.236.19 01/09 10:51
推 running9977: 講到房價青鳥選擇性閉嘴 42.72.137.126 01/09 10:51
推 as1100: 股市三萬點好嗎? 房價火車頭開多快阿 49.217.57.108 01/09 10:52
噓 fenway18: 結婚率腰斬,這才是最直接的,就算物價 150.117.228.42 01/09 10:52
→ fenway18: 跌回去,台女就會嫁? 150.117.228.42 01/09 10:52
→ fenway18: 沒結婚,就不會生,亞洲未婚生育的比例 150.117.228.42 01/09 10:53
→ fenway18: 就是比歐美低 150.117.228.42 01/09 10:53
→ kbten: 民進黨執政10年 49.217.195.59 01/09 10:54
噓 BV033GFT: 台灣人夭壽吧 111.82.3.30 01/09 10:54
→ EEzionT: 不敢結婚要墮胎 不就沒錢沒時間 61.220.197.175 01/09 10:55
噓 fufufugogogo: 年輕人不爭氣 只會罵政府111.235.222.137 01/09 10:55
→ howerd11: 民進黨在掏空台灣阿223.137.163.214 01/09 10:55
→ qaz223gy: 民進黨執政 民進黨滅台政策 223.139.57.204 01/09 10:55
推 poorenglish: 再問 就出征 懂? 101.10.156.75 01/09 10:55
→ nicolaschen2: 原來生育率低是年輕人不爭氣啊!呵141.135.117.190 01/09 10:56
→ nicolaschen2: 呵141.135.117.190 01/09 10:56
噓 mihono: 民進黨執政後果 36.224.111.112 01/09 10:56
推 marke18: dpp執政118.168.179.223 01/09 10:57
推 chu: 經濟20年最好 GDP+7% 忙著花錢 42.72.104.101 01/09 10:57
推 utamaru: 少子化辦公室 1.175.90.29 01/09 10:59
噓 windowdoor: 20年經濟最好變先進國家當然少子化 61.224.53.12 01/09 10:59
推 jeff12280: 馬還不下台? 36.224.109.226 01/09 10:59
推 horse2819: 看誰在做事 111.82.64.137 01/09 10:59
推 YLTYY: 民進黨執政 111.83.78.127 01/09 10:59
→ riker729: 房價變2倍,出生數少一半,很合理啊! 39.9.69.30 01/09 10:59
→ mamamia0419: 房價曲線 42.77.154.8 01/09 10:59
推 ThunderOKC: 你看這10年誰執政不就知道,房價飛 106.64.135.15 01/09 11:00
推 small91051: 民進黨執政品質保證 61.219.91.212 01/09 11:00
→ ThunderOKC: 漲,詐騙王國,行人地獄,一堆神經 106.64.135.15 01/09 11:00
→ ThunderOKC: 病傾巢而出隨機砍人,愛滋臭甲也敢 106.64.135.15 01/09 11:00
推 shole: 真的很可怕 前幾天去參加同學會 班上三十幾 61.231.10.136 01/09 11:00
推 yusanhu: 一直恐嚇戰爭,誰想讓小孩上戰場,除非小 27.247.4.41 01/09 11:00
→ ThunderOKC: 明目張膽上街叫囂,媽的誰敢生? 106.64.135.15 01/09 11:00
→ shole: 個 有生小孩的一根手指頭有找 都已經超過適 61.231.10.136 01/09 11:00
→ yusanhu: 孩都在國外 27.247.4.41 01/09 11:00
→ caity: 這8年你過的好嗎?買得起房敢生小孩嗎 42.77.114.140 01/09 11:00
推 holiybo: 風氣轉變 大家都只想自己爽 不想再揹家 101.8.247.208 01/09 11:00
→ holiybo: 庭和生育責任了啊 101.8.247.208 01/09 11:00
推 amazingwow: 房價噴爆啊 223.143.192.44 01/09 11:00
推 JohnLackey: 現在才知道馬有多好 37.19.205.180 01/09 11:00
推 kning: 這十年你過得好嗎 42.74.215.115 01/09 11:00
推 zidxfevr: 蔡英文:知道老娘的厲害了吧 49.215.225.247 01/09 11:01
推 andre9: 日經文 又破又爛又小又窮又貪又惡 61.222.158.103 01/09 11:02
→ liveinmyway: 綠色執政 少子保證 42.73.159.88 01/09 11:02
推 diefishfish: 民進黨執政就是那麼糟糕 110.28.26.13 01/09 11:02
→ Dlareme: 少子化辦公室 政績++ 42.77.239.73 01/09 11:02
推 i376ers: 塔綠斑執政阿 不然勒 211.75.174.139 01/09 11:03
推 no1361: 生活困難啊 少子辦公室在幹嘛 1.160.90.129 01/09 11:03
推 jeffmib: 薪水3 萬,房價千萬你敢信? 27.53.16.158 01/09 11:05
推 EEzionT: 89越來越大聲也有影響 現在生小孩在國中 61.220.197.175 01/09 11:06
→ nxuanr: 台女沒救了 進口子宮吧 111.80.14.6 01/09 11:06
→ EEzionT: 遇到89被霸凌或學壞的機率高到靠北 61.220.197.175 01/09 11:06
→ EEzionT: 整天在推廣本土89文化的還有誰? 61.220.197.175 01/09 11:06
推 jeff781217: 民進黨執政 品質保證122.116.109.168 01/09 11:06
推 whathefuc: 綠色執政啊 42.73.201.163 01/09 11:06
推 lmf770410: 民生環境讓人民不敢生啊223.141.195.178 01/09 11:06
→ KH8019: 民進黨努力毀滅台灣223.137.139.140 01/09 11:06
推 saiboos: 移工吃到飽 39.14.17.4 01/09 11:07
→ lmf770410: 人民已經用實際行動證明了客觀事實223.141.195.178 01/09 11:07
推 ohrealorfake: 綠色執政 品質保證122.147.168.247 01/09 11:08
推 coffee112: 看些例子也多少能理解女性不想走入婚姻 118.171.83.166 01/09 11:08
推 wickham15: 蠢鳥說股市創新高你敢嘴 42.72.174.209 01/09 11:08
推 ThisisLongID: 民進黨執政 111.250.196.64 01/09 11:08
推 haupindiedie: 綠共114.137.144.153 01/09 11:08
→ qq260: 民進黨:中共害得 111.81.249.192 01/09 11:08
→ coffee112: 有的真的付出了很多很多 結果快滿盤輸 118.171.83.166 01/09 11:08
→ furjai: 某畜党執政下場 223.138.17.55 01/09 11:09
→ bluevillage: 民進黨執政 140.109.213.52 01/09 11:09
噓 MrLowSir: 2000後最黑暗的十年 211.21.112.159 01/09 11:11
推 daye2012: 中國也降了一半啊 27.53.98.241 01/09 11:12
→ bart102617: 母豬台女不生啊 111.249.154.71 01/09 11:13
推 neil139: 30~40歲這代不婚不生,要去問這些人 210.61.204.153 01/09 11:13
推 srxteam0935: 十年前民進黨也拿低生育率批馬陰丸 111.71.57.105 01/09 11:13
→ srxteam0935: 現在生育率比他們批評時還低更多了 111.71.57.105 01/09 11:13
→ srxteam0935: 又變生育率不關政府囉 蠢鳥真促咪 111.71.57.105 01/09 11:13
推 scum5566: 這十年是民進黨執政 36.232.129.91 01/09 11:13
推 clairehao: 垃圾民進黨執政 101.12.145.83 01/09 11:14
推 Tristanh: 生養一個殺人犯給自己找罪受幹嘛 49.214.2.195 01/09 11:14
→ neil139: 這幾年每天吹甲片,鼓吹不婚,那來的生 210.61.204.153 01/09 11:14
→ ohyakmu: 傻鳥:不要什麼都怪政府,自己不努力 39.14.1.72 01/09 11:14
推 age1599: 笑死,傻了才結婚 61.57.82.161 01/09 11:16
推 A15: 民進黨執政... 1.165.94.52 01/09 11:16
推 retrud: 明年再少3萬 尖叫聲 42.79.191.30 01/09 11:16
推 doomster562: 沒錢、資源不足、政府不重視、社會 27.242.67.152 01/09 11:17
→ doomster562: 家庭環境不友善、今朝醉、享樂主義 27.242.67.152 01/09 11:17
推 yckevin: 變成房價的形狀 42.75.63.156 01/09 11:17
→ doomster562: 、不視生養為責任 27.242.67.152 01/09 11:17
→ polo5615: 黨章說明了一切223.136.245.151 01/09 11:18
推 zelkova: 明明股市三萬了 安居樂業 再問就告 207.161.49.22 01/09 11:19
推 lee7317: 雞排65變100? 101.10.243.172 01/09 11:20
推 MichaelRedd: 党執政亂七八糟民不聊生 1.161.12.24 01/09 11:20
推 StarTouching: 兩個字 民進黨 211.72.117.63 01/09 11:20
→ Hydra2563: 母豬菜生不出來啊 153.203.58.226 01/09 11:21
推 edison3333: 窮人不生有錢人不生 只有中產會生 中 111.82.85.178 01/09 11:23
→ edison3333: 產人數變少貧富差距變大 懂? 111.82.85.178 01/09 11:23
推 tinuo: 綠共上台 1.160.230.141 01/09 11:24
→ DEAKUNE: 因為民進黨推行極左瘋政策吧 39.15.40.222 01/09 11:25
推 fatedate: 這十年? 不就民進黨執政時期? 42.78.44.16 01/09 11:26
推 jimmy115: 民進黨阿 27.51.129.26 01/09 11:26
噓 blackstyles: 綠能你不能阿 42.73.31.247 01/09 11:27
→ druu: 就以前生太多有什麼好吹噓的 111.83.206.11 01/09 11:27
→ ob962: 厭童仔抱怨少子化是八卦看點 111.83.216.88 01/09 11:28
推 xuane: 民進黨執政 49.217.131.70 01/09 11:28
噓 walkwithyou: 你看看那些DEI側翼就知道阿 垃圾一堆 114.32.34.145 01/09 11:28
推 momochacha: 黨都一堆女同議員 屁精側翼誰跟你管 111.250.41.88 01/09 11:29
→ momochacha: 生育率 111.250.41.88 01/09 11:29
推 raslin: 轉世投胎變房孩了啊 看看手上的土地房屋 111.83.142.48 01/09 11:31
→ raslin: 權狀~ 111.83.142.48 01/09 11:31
推 james575043: 党的滅臺計劃 70.35.37.12 01/09 11:32
推 Azabulu: 民進黨消滅中華民國計畫大成功 59.124.89.51 01/09 11:33
推 utmbc789789: 人家黨綱寫的很清楚了,促進少子化 42.78.85.5 01/09 11:33
→ utmbc789789: 執行的很完美啊 42.78.85.5 01/09 11:34
推 Detonate: 看誰執政啊223.139.237.172 01/09 11:34
→ Detonate: 搞到快戰爭誰敢生223.139.237.172 01/09 11:34
推 pttjack: 貧富差距大 台男達不到台女要求? 36.238.169.53 01/09 11:35
→ littleaoi: 特定網路社群鼓吹不婚不生,社風房價 111.83.4.92 01/09 11:36
→ dss: 民進党完全執政 114.39.189.76 01/09 11:36
推 Totoro0802: 炒房炒完就要逃出國了 223.139.91.153 01/09 11:36
→ the06512: 綠色執政 少子保證 220.137.81.48 01/09 11:37
→ oldzealand: 有些夫妻可能都挑好日子要內射了,結 42.72.54.112 01/09 11:38
→ oldzealand: 果青鳥到處飛,低能大罷免亂出征,國 42.72.54.112 01/09 11:38
→ oldzealand: 中生脖子隨便被人砍,某中分龜瘋狂賣 42.72.54.112 01/09 11:38
→ oldzealand: 芒果乾,整個鬼島烏煙瘴氣,嚇都嚇死 42.72.54.112 01/09 11:38
噓 Shiki2014: 綠色執政 少子化保證 36.238.90.94 01/09 11:38
→ oldzealand: 了,只好趕快戴套 42.72.54.112 01/09 11:38
→ hitmd: 民禁党執政囉 嘻嘻 27.52.97.39 01/09 11:38
推 devicer: 去看看執政黨的黨綱好嗎 42.70.240.78 01/09 11:39
推 abby99: 衰尾查某執政114.136.172.176 01/09 11:40
推 catvsdog: 綠圾執政 滅台保證 畢竟少子化都明著寫 39.9.196.86 01/09 11:41
→ catvsdog: 在党綱上了 39.9.196.86 01/09 11:41
推 ychiachia: 不婚不生,幸福一生 111.71.213.37 01/09 11:42
→ ychiachia: 斷子絕孫,含笑往生 111.71.213.37 01/09 11:42
推 JASONGOAHEAD: 党亂調基本薪資加大炒房 讓物價房價 114.36.96.223 01/09 11:42
→ JASONGOAHEAD: 都失控 能養的起小孩的變少了 114.36.96.223 01/09 11:42
推 dream0131: 質疑的都是中共同路人,我們可是砸了 27.51.72.196 01/09 11:44
→ dream0131: 快5000億成立少子化辦公室欸 27.51.72.196 01/09 11:44
噓 a824: 阿布蘭妮要投? 220.141.200.85 01/09 11:44
→ emissary: 因為沒有成立少子化辦公室 36.239.246.188 01/09 11:45
推 l6545646: 窩不敢說 27.242.2.139 01/09 11:45
推 nothungry: 民進黨執政 114.137.17.136 01/09 11:47
→ nothungry: 成立沒有成立的少子化辦公室 114.137.17.136 01/09 11:47
推 sieVI: 少子化辦公室都拿錢不成立,你說呢 42.79.113.246 01/09 11:47
推 JamesChan51: 綠色執政,貪污保證 27.240.241.232 01/09 11:47
→ jiajie: 綠畜執政,貪污保證114.136.234.168 01/09 11:49
推 oscarku: 跟民進黨執政一定是正相關114.137.244.113 01/09 11:49
推 ERIC4268: 房價跟出生率的關係223.138.222.223 01/09 11:50
推 flaneurbk: 不就綠色執政? 27.247.35.131 01/09 11:50
→ jesulafe: rm -rf 175.99.138.70 01/09 11:50
推 fafcfh: 民進黨執政啊!把台灣房價炒爆的 42.73.47.153 01/09 11:50
推 expertsaid: 推上色114.136.218.156 01/09 11:50
推 nunogomes: 有遠見的人不少 103.5.140.175 01/09 11:51
噓 rumblefish: 40萬變成20萬又發生什麼事? 42.72.241.146 01/09 11:51
推 Ethierz: 因為發現不生更好,整個生活品質提 101.10.1.43 01/09 11:52
→ Ethierz: 升,想去哪就去哪,還不用拜託親朋 101.10.1.43 01/09 11:52
推 bloodruru: 殺了20萬人 還有40%支持 勸你不要嘴 114.27.91.156 01/09 11:52
→ Ethierz: 好友顧小孩,超爽的 101.10.1.43 01/09 11:52
噓 kerokrq: 馬英九執政17年的錯 42.70.42.5 01/09 11:52
噓 phosphoto: 懷胎十月,所以要看爆跌前1年發生什麼 39.12.137.24 01/09 11:53
推 tora12345: 房價大暴漲 民進黨讓年輕人養房就好 114.137.130.4 01/09 11:53
→ tora12345: 不用養小孩了 114.137.130.4 01/09 11:53
→ cloudyst: 選錯的人 走滅國的路 42.70.99.173 01/09 11:53
→ phantaci: 党政高層子孫都往海外發展建國獨立基金111.249.207.183 01/09 11:54
→ leavefly: 問少子化辦公室 122.116.46.79 01/09 11:56
推 superww: 明顯下降在扁蔡賴任內 馬時期反而有撐住 42.76.85.4 01/09 11:56
→ gg86300: 問共產黨的共諜 101.8.49.48 01/09 11:56
推 XiaoKo484: 選對的人 114.137.119.9 01/09 11:58
推 yukiinsummer: 民進黨掏空台灣 49.216.177.195 01/09 11:58
推 MoneyDay5566: 党 49.216.110.69 01/09 11:59
推 vensonjojo: 有政府 好安心 106.64.2.213 01/09 12:00
推 wearood: 是我不夠努力 39.12.112.243 01/09 12:01
推 KaworuNagisa: 房價漲50% 這還只是平均 49.216.48.72 01/09 12:01
推 baby800306: 少子化辦公室發力沒看到嗎 39.12.66.209 01/09 12:01
推 Trulli: 綠色執政 有編預算但沒有少子化辦公室 42.72.88.135 01/09 12:02
→ hohoman: 廢物閩南黨就靠國民黨簽定的ECFA、及其 42.79.238.187 01/09 12:02
→ hohoman: 扶植的半導體產業的紅利在過日子,他們 42.79.238.187 01/09 12:02
→ hohoman: 搞的高端、綠能只在吃納稅人的錢。 42.79.238.187 01/09 12:02
推 lianhua: 因為民進黨執政 49.216.166.109 01/09 12:02
推 sky548971: 想知道 可能藍白害的吧 101.9.103.169 01/09 12:03
推 nike30376: 問就是國民黨的存在+新創民眾黨害 39.9.224.111 01/09 12:04
→ nike30376: 的 39.9.224.111 01/09 12:04
→ hohoman: 偷度同婚、殺人免死、網路詐騙、犯罪天 42.79.238.187 01/09 12:05
推 popptt: 仇孩文化加上政府助攻,讚讚讚 42.70.36.170 01/09 12:05
推 User0: 民進黨執政223.139.252.148 01/09 12:05
→ hohoman: 堂,幫台灣打亮都是這些不名譽的招牌。 42.79.238.187 01/09 12:05
推 takeabreak2: 這10年?股市3萬點啊114.136.255.250 01/09 12:06
→ leave111211: 經濟最好的年代 49.218.147.49 01/09 12:06
推 smile521688: 菜EE上任…党一直炒房 223.138.95.203 01/09 12:06
推 meatmm: 看誰家的黨網是寫要少子化的啊 36.236.78.94 01/09 12:07
→ hohoman: 也只能靠國民黨扶植旳台積電及半導體產 42.79.238.187 01/09 12:07
→ hohoman: 業帶動衝台股在說嘴,靠高端/雲豹有可能 42.79.238.187 01/09 12:07
→ hohoman: 嗎? 42.79.238.187 01/09 12:08
推 PCC2003: 黨的經濟最好的時代,肥到流油 110.28.17.200 01/09 12:08
推 ffdagger: 房價翻倍,還好我有房,感謝黨223.138.151.100 01/09 12:08
推 wugi: 股市三萬生育率快破十萬 106.64.65.176 01/09 12:09
推 szk: 少子化辦公室大爸免大成功 1.164.13.46 01/09 12:09
推 king110592: 綠色執政,缺德保證? 114.136.145.31 01/09 12:10
→ kitten123: 選對的人 211.20.147.161 01/09 12:10
推 leinru: 民進黨執政 42.77.100.38 01/09 12:11
→ new71050: 民進黨完全執政 49.216.188.120 01/09 12:12
→ johnney: 看看喊大成功的是誰啊111.252.153.114 01/09 12:12
推 zznn8989: 得了一種叫做民進黨的病毒 61.220.35.170 01/09 12:13
推 a1322313: 看是 114.32.124.161 01/09 12:13
→ a1322313: 誰執政呀 114.32.124.161 01/09 12:14
推 qazwsx741: 垃圾民進黨啊,綠共滅台不是假的 42.73.143.58 01/09 12:14
噓 eddie30321: 綠色執政口袋滿滿 101.10.11.86 01/09 12:14
→ eddie30321: 不買疫苗硬推高端 101.10.11.86 01/09 12:14
→ eddie30321: 官員高高在上你拿我怎樣 101.10.11.86 01/09 12:14
→ eddie30321: 總統帶頭不用備詢蔡英文可以躲這麼 101.10.11.86 01/09 12:14
→ eddie30321: 久為啥我賴神不行 101.10.11.86 01/09 12:14
推 s4340392: 這10年少10萬 39.10.49.142 01/09 12:16
推 chang0307: 少子化辦公室大成功 49.215.151.101 01/09 12:16
推 zztopman: 徹底執行黨綱規定錯了嗎? 減少生育率 111.71.5.53 01/09 12:16
推 larsnor: 民進黨執政真的做得不夠 太不夠了 39.1.32.167 01/09 12:16
→ sigma0307: 謝謝廢物民進黨 72.25.121.33 01/09 12:17
推 s50530: 民進黨執政 42.73.29.84 01/09 12:18
推 kaitokid1214: 看看這10年是誰執政啊 223.136.87.235 01/09 12:18
推 Hotaruinori: 綠共 223.136.182.13 01/09 12:18
推 Hifumi1023: 非實體單位績效卓越 101.10.164.38 01/09 12:19
噓 wulouise: 先問問你餵了政府什麼 223.136.79.118 01/09 12:19
推 EXUAN: 再10年就0了 223.136.238.28 01/09 12:19
推 notime: 10年少10萬 111.82.232.115 01/09 12:19
→ EXUAN: 菜沒生也是過的很好啊 223.136.238.28 01/09 12:19
噓 b9601032: 垃圾青鳥還在看台股別吵 111.83.146.221 01/09 12:21
推 OGCOGCOGCOGC: 民進黨上台 111.82.136.118 01/09 12:22
→ zakijudelo: 綠共協同紅共滅台計劃 49.218.91.23 01/09 12:23
推 yayan1010: 被薩諾斯彈掉了 49.216.53.95 01/09 12:23
推 kikiwind: 綠色執政 少子保證 220.142.70.38 01/09 12:24
推 lusan26: 高不可攀的房價,一年漲N次的物價,高工 36.231.205.7 01/09 12:24
推 lulumii: 政府太廢了 不會就不要當了 111.248.64.143 01/09 12:25
→ lusan26: 時的工作,教改大失敗的學校環境 36.231.205.7 01/09 12:25
噓 vm06wl: 民進党執政,台灣民不聊生,年輕人不敢生 111.71.97.240 01/09 12:25
→ vm06wl: 小孩以免受罪 111.71.97.240 01/09 12:25
→ silver5566: 民進黨執政 106.107.237.32 01/09 12:26
噓 brisyeh: 不用自虐,不婚不生快樂一生是主流想法 114.136.247.20 01/09 12:28
→ brisyeh: 啊!結婚生育是落伍觀念了!通姦除罪化, 114.136.247.20 01/09 12:28
→ brisyeh: 婚姻制度儼然崩解,女生幹嘛結婚生子? 114.136.247.20 01/09 12:28
推 indulge: 民進黨執政 42.70.108.38 01/09 12:28
推 nakato: 少子化大成功啊 106.64.145.79 01/09 12:29
噓 LandGrave: 垃圾執政 品質保證 42.72.19.209 01/09 12:30
推 tiawiare: 民進黨 42.79.17.78 01/09 12:31
推 n61208: 出生率跟少子化辦公室一樣都是虛的 111.83.90.130 01/09 12:31
噓 k798976869: 假的 股市三萬點 經濟最好 還沒錢的是 123.110.50.249 01/09 12:31
→ k798976869: 自己不爭氣 當台派網紅都買豪宅和小三 123.110.50.249 01/09 12:31
→ k798976869: 生私生子惹 自己不努力當愛台網紅賺錢 123.110.50.249 01/09 12:31
→ k798976869: 在那亂牽拖 123.110.50.249 01/09 12:32
→ pinhanpaul: 馬英九連續執政5屆,不用負責嗎 42.79.153.95 01/09 12:32
推 KevinJay: 房價有暴漲啊,不要不滿223.137.132.145 01/09 12:32
→ mm58307533: dpp 27.242.64.65 01/09 12:33
→ ha11111543: 低薪高工時高房價 誰生誰造孽 101.9.202.242 01/09 12:33
→ wrwking: 某黨:一定是藍白的錯114.137.240.132 01/09 12:34
推 genesis2125: 民進黨執政啊 125.229.174.79 01/09 12:34
推 azcooper: 留島不留223.137.225.220 01/09 12:35
推 K06985: 問問當今政府 101.12.114.132 01/09 12:35
推 orz151426: 違法炒房的政府啊,銀行法明確規定放貸114.136.221.162 01/09 12:36
→ orz151426: 上限都恣意解釋,根本在慢性謀殺台灣人114.136.221.162 01/09 12:36
→ orz151426: 銀行法寫的明確,你民進黨哪個字看不懂114.136.221.162 01/09 12:37
→ orz151426: 所有資源被房市榨乾,其他產業就等死吧114.136.221.162 01/09 12:37
→ HsuKathy: 連房都買不起 到底哪來的臉生孩子 101.8.241.224 01/09 12:38
噓 donntstop: 詐騙黨118.169.233.115 01/09 12:38
推 safary: 全台炒房,物價高漲,錢往裙帶階層跑 101.14.3.175 01/09 12:39
推 topahot9303: 地獄台灣 42.79.26.41 01/09 12:39
推 vltw5v: 看看剛好換哪個党執政 61.220.93.195 01/09 12:39
推 Roxmass: 綠色執政,少子保證 42.79.155.79 01/09 12:39
推 sesd: 民進黨執政 112.104.27.201 01/09 12:40
推 dinel7821967: 我們執政黨的黨綱 了解一下 118.170.144.99 01/09 12:40
推 daJas: 冥禁洞223.143.194.243 01/09 12:41
噓 casper200695: 塔綠班德政 49.216.46.103 01/09 12:42
推 plbroum88: 跟執政九年的民進黨半點屁關係都沒有223.138.169.235 01/09 12:44
推 happypink: 滿滿綠色的字就知道為什麼了吧 101.12.154.205 01/09 12:44
→ lose116315: 菸功德執政 一堆貪污光電雞蛋疫苗破 223.137.235.11 01/09 12:45
→ lose116315: 事 還快打仗 這樣還想生才是奇葩 223.137.235.11 01/09 12:45
→ longkiss0618: 有了脆之後極端女權開始大聲118.231.172.229 01/09 12:49
→ griffick: 房價翻倍誰敢生 39.12.34.80 01/09 12:50
推 sheep0121: 民進黨執政啊 49.216.89.198 01/09 12:51
推 kiaia: 物價漲兩倍但薪水沒有漲兩倍以上 61.229.65.220 01/09 12:52
推 Tidus: 啾唧:馬英九執政誰敢生 114.34.16.175 01/09 12:53
推 seou: 2016分水嶺 房價物價飆 生育跳水 27.53.104.122 01/09 12:54
→ virus2007: 綠共統治 101.8.89.65 01/09 12:55
→ cj34282000: 房貸佔薪水一半怎麼養 嘻嘻 101.9.53.167 01/09 12:55
推 saTUnotSATO: 民進黨執政 101.10.7.120 01/09 12:58
推 OLDBOY: 少子化大成功 111.71.2.62 01/09 12:58
推 tin989: 党の功勞☺ 118.171.24.15 01/09 12:58
推 iamkilck: 光看房價物價漲幅就知道了 111.71.110.251 01/09 12:58
推 pzztt: 打掉雜質 114.42.201.196 01/09 12:58
推 iddoraemon: 錢流入股市房市 政商權貴 42.79.41.234 01/09 12:58
推 ej3xl3284: 少子化大成功 223.143.209.41 01/09 12:59
推 jack0419: 欸 有一說一 空心那個才要負責吧 都是 111.82.4.109 01/09 12:59
→ jack0419: 在他任內的智障政策 111.82.4.109 01/09 12:59
推 rick12369874: 民進黨執政 111.243.70.78 01/09 13:00
推 George728: 名字有什麼缺什麼啊118.171.129.246 01/09 13:01
推 saber102: 看看民進黨黨綱? 111.71.213.139 01/09 13:02
噓 suckkorea: 好了啦 憨文 223.137.246.92 01/09 13:06
推 cmcmcmcm2: 滅台党執政 42.77.194.90 01/09 13:06
→ k5a: 去問民進黨啊! 223.138.59.213 01/09 13:07
推 moon1991: 用腳投票的另類體現 114.46.184.31 01/09 13:07
→ sumaihui: 10年物價漲2倍,10年出生少一半,一罐奶 223.139.72.21 01/09 13:08
→ sumaihui: 粉逼近2000元(更精準說,都是疫情這五 223.139.72.21 01/09 13:08
→ sumaihui: 年或,俄烏這三年發生的) 223.139.72.21 01/09 13:08
→ colamaz: 民進党執政炒房炒股炒到整個台灣絕子絕 27.51.105.88 01/09 13:09
→ colamaz: 孫,垃圾酬庸綠共党 27.51.105.88 01/09 13:09
推 Nobita: 十年來看就女權抬頭 這兩年就兵兇跟物價 61.231.53.79 01/09 13:10
→ Nobita: 不會只有單一原因 會這麼嚴重一定是堆疊 61.231.53.79 01/09 13:10
推 tenlove: 某些人的選擇 223.137.76.252 01/09 13:11
推 Chaser1482: 綠色執政品質保證 49.215.25.130 01/09 13:11
→ Nobita: 而且從這些原因來看 明顯還沒落底 61.231.53.79 01/09 13:11
推 asws0808: DEI族群很盛行 哈哈223.136.109.207 01/09 13:12
→ jimmy1817000: 民進黨完全執政 就是幹你娘滅國大計 119.56.64.110 01/09 13:12
推 Nobita: 隨著年齡分配比例調整 未來只會更少而已 61.231.53.79 01/09 13:14
推 Vassili242: 民進黨執政啊223.137.232.146 01/09 13:14
推 ayyayy6512: 不知道每年墮胎的有多少 少子化是不 61.223.4.183 01/09 13:15
→ ayyayy6512: 可逆的 不是單一原因導致少子化 61.223.4.183 01/09 13:16
推 tenlove: 選錯人付出代價了 223.137.76.252 01/09 13:16
→ negotiates: 民進黨德政 114.137.131.97 01/09 13:17
推 h777: 民進黨執政,台灣浩劫 36.236.163.113 01/09 13:17
推 sid3: 綠共黨屠殺台灣 留島不留人 49.216.163.107 01/09 13:17
→ dogreen: 房子賣破天價 蓋一堆公設高格局爛的破房 101.8.49.103 01/09 13:18
推 agvnol: 黨綱 101.10.218.115 01/09 13:18
推 mirce: 民進黨執政 111.82.72.96 01/09 13:19
推 black5569: 多了10萬間房子,沒發現嗎 42.79.88.19 01/09 13:21
噓 blueslin: 民進黨德政 42.73.100.216 01/09 13:21
噓 nbook: 連少子化辦公室都可以拿來騙 你說呢 123.194.41.17 01/09 13:23
→ lojay: 民進黨缺德貪污大搞同性戀啊還要問嗎 111.71.43.2 01/09 13:24
推 qb110425: 自己選的民進黨 61.223.1.174 01/09 13:25
推 q541700: 問民進黨啊反正不是通膨房價低薪資害得一 39.9.228.97 01/09 13:31
→ q541700: 定是阿共仔的陰謀 39.9.228.97 01/09 13:31
推 jay920314: 無孩愛貓女 61.71.52.231 01/09 13:37
推 OvOvOvOvO: 「消失的十年」 49.216.48.131 01/09 13:37
推 a12345675678: 綠畜執政 49.217.201.221 01/09 13:41
推 eric90310: 兒子換房子阿 124.218.214.53 01/09 13:45
→ dodoning: 謝謝民進黨 175.181.134.10 01/09 13:45
推 gogohc: 物價吧 雞排一塊$45變$90 27.51.89.96 01/09 13:45
推 bbluejay: 選了一頭不生的母豬220.142.192.206 01/09 13:46
推 foxvera: 好像就是換黨執政而已誒 27.51.26.106 01/09 13:47
推 Zoro80298: 問就是藍白砍預算啦 223.138.75.190 01/09 13:48
推 Paruru: 八年遺毒 27.242.76.106 01/09 13:48
→ ob962: 八卦厭童仔在抱怨少子化 111.83.216.88 01/09 13:49
推 younggrass: 成效優異 4484億花的值得 101.12.151.2 01/09 13:50
推 angelaki: 德不配位 1.169.248.166 01/09 13:50
推 o1234456789: 買不起房生個屁小孩^^ 180.177.14.131 01/09 13:52
推 umi0912umi: 綠色執政留島不留人114.136.158.184 01/09 13:55
推 kazetatsu: 馬英九害的118.166.146.129 01/09 13:56
推 computer3314: 出生率會跟房價成反比 49.216.40.37 01/09 13:58
推 ukuk666888: 綠共執政每年要獻祭10萬新生兒111.241.148.194 01/09 14:00
噓 s942816: 股價大漲,沒空做愛 49.216.21.233 01/09 14:03
→ tomato5566: 經濟起飛 211.21.159.177 01/09 14:12
推 superbeast: 左膠治國的必然結果 42.79.16.36 01/09 14:14
推 tanchuchan: 房價漲兩倍 101.10.85.95 01/09 14:21
推 for311544: 台灣人安樂死計畫 但我們沒有地鳴111.243.105.253 01/09 14:22
推 OAVAYAVAO: 民進黨 爽賺 111.83.190.26 01/09 14:25
噓 mbpl: 國之將亡 49.217.62.225 01/09 14:27
→ KingTsia: 10年前房價差 可以養至少2個小孩 101.12.149.118 01/09 14:27
推 CCtonG: 絕子絕孫 59.115.44.165 01/09 14:28
噓 JTLS: 母豬害的 49.218.144.89 01/09 14:31
噓 tenlove: 空心菜開始禍國殃民 223.137.76.252 01/09 14:33
推 xxxangoy: 誰執政問誰啊 ㄏㄏ122.118.223.124 01/09 14:33
推 cabiashi: 我不敢說怕被抓 101.9.53.144 01/09 14:36
推 josephbb65: 看誰執政啊 沒看到那些傻鳥一句話都 42.71.136.58 01/09 14:40
→ kids1991: 民進黨黨綱 42.73.225.2 01/09 14:40
→ josephbb65: 不吭聲 42.71.136.58 01/09 14:40
推 robertcao: 40%的陰謀223.137.125.230 01/09 14:41
→ birdfly: 民進黨執政就是台灣人的孽緣203.204.167.179 01/09 14:42
推 okwep: dpp執政開始 49.216.167.156 01/09 14:43
推 koyo017: 看上一任8年 房價漲成什麼樣 101.9.35.86 01/09 14:48
推 huang0508: 這些年你過得好嗎! 223.139.13.0 01/09 14:49
推 Godright: 鶄鳥會說股市3萬點經濟最好 101.9.200.30 01/09 14:50
噓 nfsps: 某党掌權 42.73.63.135 01/09 14:51
→ Envylo: 垃圾執政品質保證 223.137.47.180 01/09 14:53
推 Hiatc: 我的房子漲了一倍 42.70.242.249 01/09 14:57
推 justeat: 民進黨執政 117.56.248.169 01/09 14:59
推 et310: 股票從1萬變3萬吧 人人發大財到處玩 223.137.141.81 01/09 15:09
推 vegenacamp: 房價漲一倍,出生率腰斬 111.83.182.76 01/09 15:10
推 iamflash: 女權 27.242.68.179 01/09 15:13
推 ridodo: 3:59120.125.203.234 01/09 15:16
推 Boris945: 說真的這就是左派所謂的進步價值啊150.117.168.178 01/09 15:27
→ richard42: 股市也從1萬漲到3萬啊 不要太不滿111.255.128.134 01/09 15:45
→ richard42: 房價翻了4,5倍以上111.255.128.134 01/09 15:45
→ Stariz0n: 哈哈哈自己選的 101.8.239.170 01/09 15:46
推 allurew: 物價漲成這樣 漲上去的東西也不會降下來 210.64.156.253 01/09 15:47
推 miyao53: 不存在的少子化辦公室大成功 123.194.174.2 01/09 15:49
推 guani: 綠色執政,謝謝! 59.120.218.6 01/09 15:54
推 gonna01: 綠色執政 202.39.238.211 01/09 15:55
→ Bigun: 高房價,高物價,高級89,還有什麼 223.136.78.64 01/09 16:02
→ Bigun: 投資就是賭博,不投資就變貧民真的是社會悲 223.136.78.64 01/09 16:02
→ Bigun: 哀 223.136.78.64 01/09 16:02
推 AUwalker: 房價 物價 問就是抗中保台怪中國 203.48.73.74 01/09 16:15
推 BLGreenTea: 優質南部人選出來的 再講就違線 吃雞 101.10.3.237 01/09 16:16
→ BLGreenTea: 鴨飯 101.10.3.237 01/09 16:16
推 gymfantasy: 票投民進黨 夕鶴呆丸郎 114.137.59.12 01/09 16:28
推 squarerinoa: 別問,問就是連任,塔綠班發大財 42.71.11.210 01/09 16:34
推 jimhall: 中線也退一半 223.136.130.27 01/09 16:38
推 tseapau85: 青鳥說經濟最好的時候靠著民進黨才能217.217.241.204 01/09 16:38
→ tseapau85: 股市三萬217.217.241.204 01/09 16:38
→ henrychange: 問民進黨啊 27.53.185.161 01/09 16:42
推 euudknrs1: 綠共執政223.138.240.223 01/09 17:06
→ setopbox: 獨裁+高房價 223.136.74.14 01/09 17:13
推 Vray: 民進黨執政啊223.140.152.109 01/09 17:18
推 shoushing: 十年前看不到一堆gay在逛街 現在滿地跑111.248.234.141 01/09 17:24
→ shoushing: 我也不知道為什麼111.248.234.141 01/09 17:25
→ budaixi: == 因為在現實看到的很多東西都能讓人憂 1.168.132.17 01/09 17:56
→ budaixi: 鬱,沒自殺就不錯了。 1.168.132.17 01/09 17:56
推 Flyshinesky: 問問全面執政的民進黨 49.215.234.10 01/09 18:06
推 dann255181: 少子化大成功 58.114.33.140 01/09 18:11
推 misa0527: 看黨綱 42.70.46.181 01/09 18:16
→ gagatoma: 少子化辦公室不是嗎? 49.216.23.92 01/09 18:40
推 KayRoe: 民進黨執政 公式花招特別多 貪污腐敗左膠 42.70.48.5 01/09 19:05
→ KayRoe: 納粹的神奇組合 42.70.48.5 01/09 19:05
推 ptttttttttty: 台獨/戰爭 136.226.240.95 01/09 19:11
推 freedom77: 很明顯就是房價 111.82.253.232 01/09 19:22
→ freedom77: 可惜党覺得是重要經濟來源 火車頭 叭 111.82.253.232 01/09 19:23
→ freedom77: 叭 111.82.253.232 01/09 19:23
→ iverson414: 民進黨炒飯絕子絕孫 101.12.150.22 01/09 19:45
推 pptbleu: 問陰X 及 O頭 49.215.99.251 01/09 20:18
推 CGMS: 房價翻幾倍 孩子減半 太划算了 27.247.64.97 01/09 20:22
推 sunrise1748: 什麼事?阿就民進党執政啊 111.241.64.153 01/09 20:54
→ cadan: 民進黨 1.163.8.124 01/09 21:05
噓 IORIKOF: 哥布林出沒阿 不然勒 111.243.229.64 01/09 21:06
推 jason90580: 綠共執政 211.20.147.161 01/09 21:51
推 akiro197826: 民進黨執政啊 106.64.120.39 01/09 21:53
推 Raphael7725: 民進党 118.231.214.20 01/09 21:55
→ rushfudge: EEEEE大母豬 111.83.4.123 01/09 22:14
→ WashBoy: 國發會還在做夢 111.71.6.193 01/09 22:26
→ yellow5: 身旁買房的都不敢生小孩了 1.168.180.31 01/09 22:30
→ Madthief: 一切都是中共同路人的陰謀,謝謝 1.174.83.97 01/09 22:38
推 tlsg2: 綠共發揮 42.74.77.42 01/09 22:47
推 Zatona: 各行各業都在壓榨受薪階級,幹最多的活, 1.169.42.162 01/09 23:34
→ Zatona: 花最多的錢 1.169.42.162 01/09 23:34
推 godcat: 問就是藍白砍預算害的 180.32.60.28 01/09 23:47
推 peeepeee45: 可支配收入少 101.10.238.56 01/10 03:56
→ justin818281: 畜生執政掏空台灣 203.160.72.231 01/10 06:04
→ gostt: 党上任10年多了 123.192.218.36 01/10 07:32
→ time3Q: 賴皮執政 亡台保證 61.230.207.68 01/10 11:59
推 godchildtw: 綠共毀台 175.98.129.226 01/10 15:16
→ dickey2: 2027啊 42.73.135.62 01/11 02:08
推 tmot: ,出生數新低,DPP無能123.192.205.129 01/11 13:19